近日,水利与环境学院赵艳侠教授课题组在环境领域顶级期刊《Water Research》上发表了题为“Co-fermentation of titanium-flocculated-sludge with food waste towards simultaneous water purification and resource recovery”的学术论文。2021级硕士研究生杜津铭为第一作者,导师赵艳侠教授为该论文的通讯作者。

图 1 C、Ti和P资源同步回收的测流厌氧发酵系统
追求碳中和与迫在眉睫的磷危机代表了当代人类面临的两个最深刻的挑战,而生活污水中存在丰富的磷和碳资源,很明显我们需要一种范式转变,将生活污水视为潜在的宝贵资源而非废水流。据报道,传统的处理生活污水的方法占据了城市电力消耗的大约3%,其中大约一半能量被分配给活性污泥工艺的曝气部分。遗憾的是,这一过程还导致了易生物降解的COD和磷资源的浪费。磷是一种不可再生且对生物代谢不可或缺的资源,预计在未来200年内枯竭。因此,从污水中高效回收和利用碳和磷资源已成为促进可持续发展的关键策略。
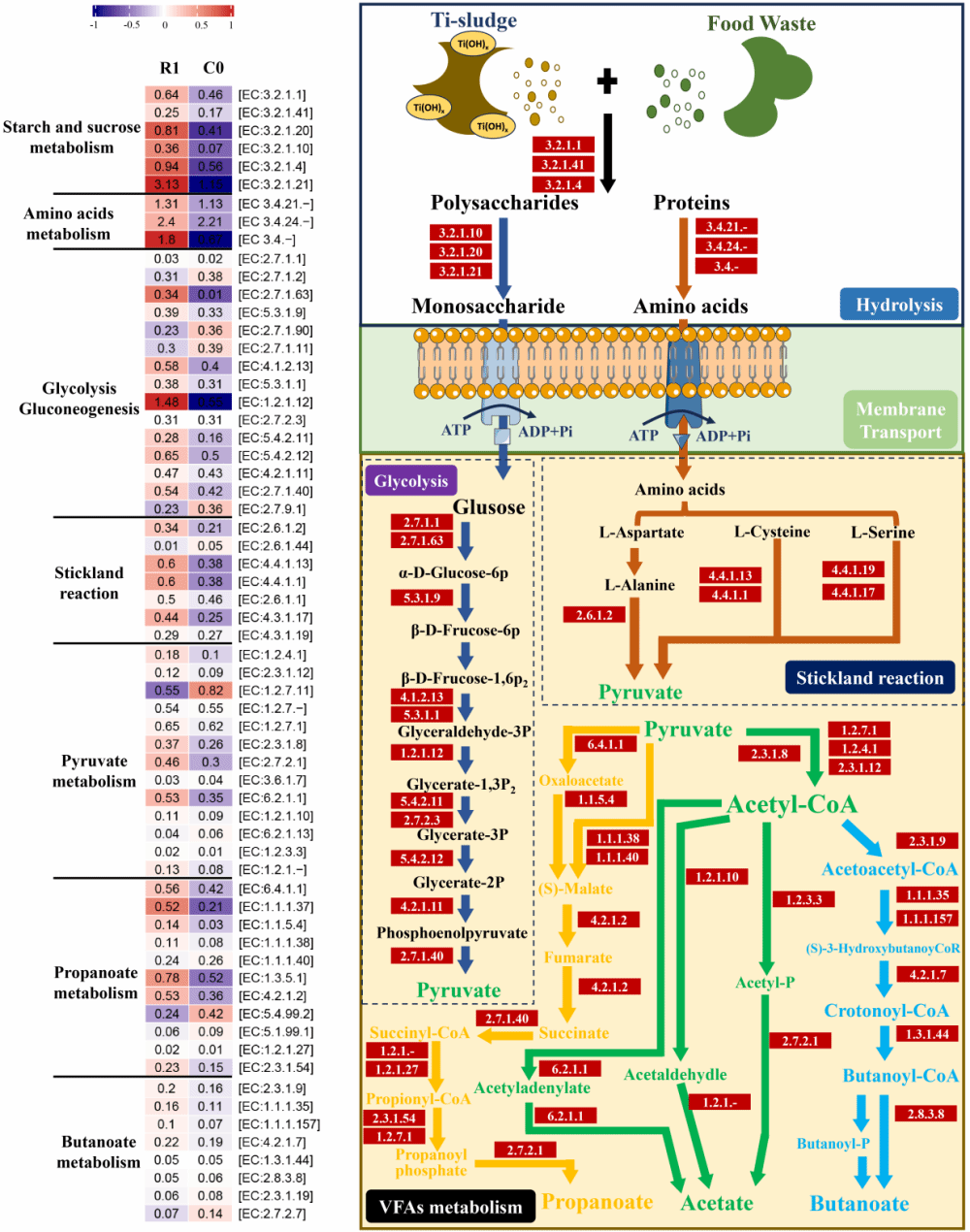
为了能够实现污水中C和P的增值利用,本文采用新兴的钛盐混凝剂实现高效捕捉生活污水中的COD和P。此过程产生的钛基絮凝污泥与餐厨垃圾以干重比3:1厌氧共发酵实现了VFAs产量的四倍提升。半连续共发酵中VFAs的产量浓度高达2529 mg/L且CVFAs/NNH4 高达50以上。共发酵促进了反应器中定向产生VFAs微生物富集,提高了水解、糖酵解、Stickland反应和VFAs代谢等过程酶对应的基因表达。针对于困难的发酵后残渣的处置问题,本研究采用焚烧酸浸的方法,实现了发酵残渣焚烧灰分中P和Ti元素的固液分离。酸浸液中TP浓度高达223.2 mg/L,通过加入NH4+和Mg2+回收出了增值产品鸟粪石。酸浸残渣中Ti元素以TiO2的形式被很好的保存了下来,并呈现出纳米材料结构。最终,发酵残渣中的P元素和Ti元素的回收率为80.9%和82.1%。

图 2 厌氧产酸发酵的代谢路径及酶对应的基因丰度对比
本论文的研究结果不仅通过钛基絮凝实现了生活污水的净化,还对钛基污泥中的C、P和Ti元素实现了同步高效回收,为污水净化、资源回收、环境保护以及产生高效经济的副产品方面提供了巨大的参考价值。本研究受国家自然科学基金,山东省泰山学者青年专家计划和山东省优秀青年创新团队计划的资助。
论文链接:Https://www.sciencedirect.com/science/article/pii/S0043135424000113